NEWS
数字医学助力中国经导管主动脉瓣置换术发展
近日,中国医师协会心血管内科医师分会结构性心脏病学组发布了《中国经导管主动脉瓣置换术临床路径专家共识》(2024版)。这一共识不仅总结了近年来TAVR(经导管主动脉瓣置换术)领域的最新进展,还首次将人工智能、仿真算法及3D打印技术纳入其中,标志着数字医学在心血管领域的应用得到了权威认可。
●共识亮点解读 ●
●人工智能分析、数值仿真及3D打印技术 ●
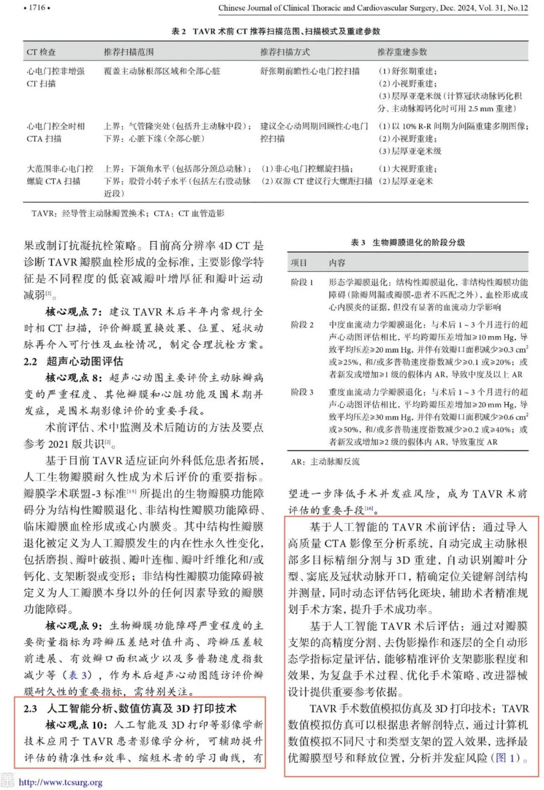
核心观点10:人工智能及3D打印等影像学新技术应用于TAVR患者影像学分析,可辅助提升评估的精准性和效率、缩短术者的学习曲线,有望进一步降低手术并发症风险,成为TAVR术前评估的重要手段。


·基于人工智能的TAVR术前评估:通过导入高质量CTA影像至分析系统,自动完成主动脉根部多目标精细分割与3D重建,自动识别瓣叶分型、窦底及冠状动脉开口,精确定位关键解剖结构并测量,同时动态评估钙化斑块,辅助术者精准规划手术方案,提升手术成功率。
·基于人工智能 TAVR术后评估:通过对瓣膜支架的高精度分割、去伪影操作和逐层的全自动形态学指标定量评估,能够精准评价支架膨胀程度和效果,为复盘手术过程、优化手术策略、改进器械设计提供重要参考依据。
·TAVR 手术数值模拟仿真及3D打印技术:TAVR数值模拟仿真可以根据患者解剖特点,通过计算机数值模拟不同尺寸和类型支架的置人效果,选择最优瓣膜型号和释放位置,分析并发症风险。
3D打印技术通过CT构建3D模型进行仿真与体外模拟,优化手术策略与效果。利用3D 打印具有内部传感器的主动脉根部模型模拟 TAVR,可以映射出施加在主动脉根部关键区域的压力,判断介入瓣膜锚定的稳定性、传导阻滞风险等问题中。同时,3D打印模型还可通过4DMR技术识别并量化TAVR术后瓣周漏,助力瓣周漏检测与量化。
而水凝胶瓣膜与熔融电铸技术制造的高度可调且空间异质性的纤维管状支架是目前3D生物打印的前沿方向。
●数字医疗在心血管疾病应用 ●

精准三维重建与模型3D打印


逼真手术模拟与教学培训

深度学习下自动分割、重建与测量

基于机器学习的模型构建与预测分析

数值仿真(有限元与计算机流体力学分析)